This website works better with JavaScript.
Explore
Help
Sign In
friendlyelec
/
rk35xx-android14
Watch
1
Star
0
Fork
You've already forked rk35xx-android14
0
Code
Issues
Pull Requests
Packages
Projects
Releases
Wiki
Activity
You can not select more than 25 topics
Topics must start with a letter or number, can include dashes ('-') and can be up to 35 characters long.
68fbef44b9
master
Branches
Tags
${ item.name }
Create tag
${ searchTerm }
Create branch
${ searchTerm }
from '68fbef44b9'
${ noResults }
rk35xx-android14
/
external
/
python
/
cpython3
/
Doc
/
howto
/
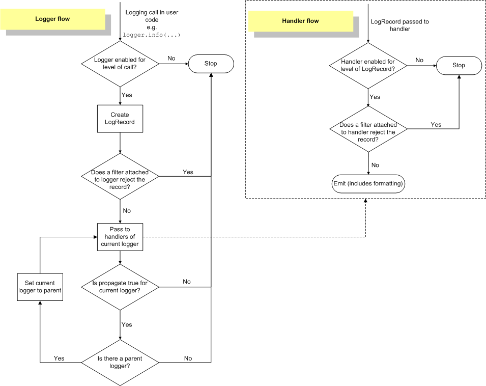
logging_flow.png
21 KiB
Raw
History